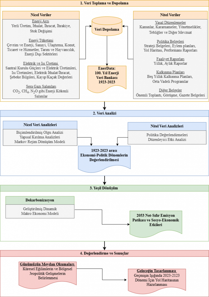
Yöntem ve İş Paketleri
Bu projede uygulanacak yöntem ve teknikler, projenin amaç ve hedeflerine ulaşmaya elverişli olacak şekilde; (1) Veri Toplama ve Depolama, (2) Veri Analizi, (3) Yeşil Dönüşüm ve (4) Değerlendirmeler ve Sonuçlar olmak üzere dört iş paketiyle ilişkilendirilmiştir.

Projenin hedefleri, bu hedeflere tanımlanmış iş paketleri ve iş paketleri kapsamında uygulanacak yöntemler ile çıktıları aşağıda verilmiştir:

